b365官网最新活动
高考资讯推荐阅读
武汉高考考试试题推荐阅读
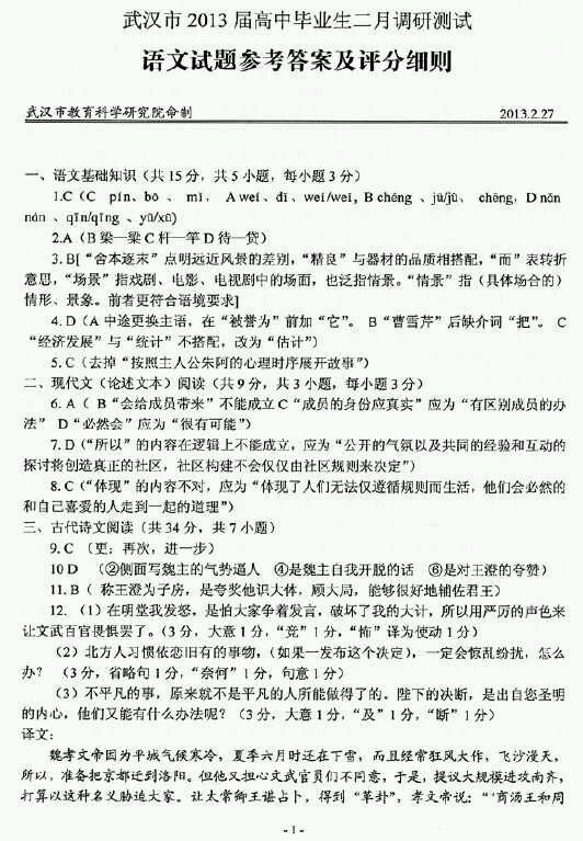
2013年武汉市高三二月调考语文真题试卷参考答案
2013-02-28 09:37
来源:b365官网
导读:27日进行了高三开学以来首次调考,此次调考也是一次重要的练兵,为了让大家能够及时掌握高三二月调考信息,武汉巨人教育网将会第一时间公布高三二月调考考试试卷以及考试答案,供大家参考。
2013年武汉市高三二月调考语文真题试卷参考答案

相关试卷连接:武汉市2013年高三二月调考语文真题试卷
b365官网官方微信:武汉巨人教育 (微信号:wuhan_juren)
扫码关注“武汉巨人教育”官方微信,了解K12升学最新资讯及巨人学校优惠活动!
b365官网最新活动
高考资讯推荐阅读
武汉高考考试试题推荐阅读