b365官网最新活动
高考资讯推荐阅读
武汉高考考试试题推荐阅读
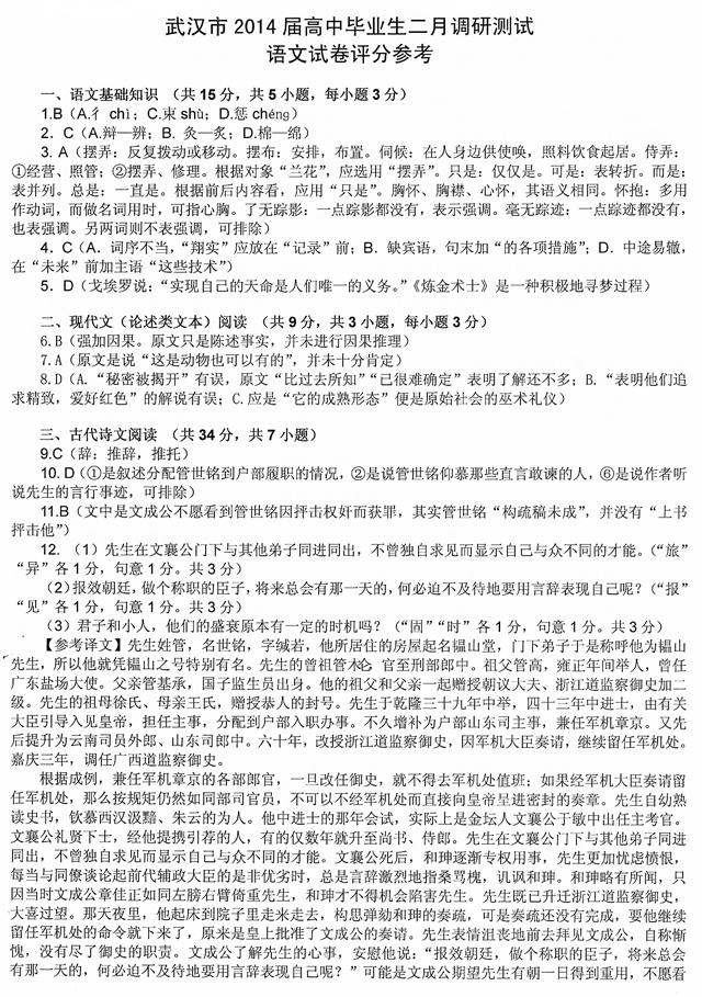
2014年武汉市高三二月调考语文试卷参考答案
2014-02-20 12:34
来源:b365官网
作为高三生都知道武汉市每年的高三二月调考是高考的导向标,2014年高三二月调考是在今天和明天进行,希望各位考生考出好成绩,语文学科考试刚刚结束了,下面就看看小编第一时间整理出来的2014年武汉市高三二月调考语文试卷参考答案,更多二月调考试卷及答案请持续关注我们网站的更新!。
2014年武汉市高三二月调考语文试卷参考答案


巨人学习小助手温馨提示:巨人教育现针对2014届高考生开设了高考提分班,助大家在明年高考中进入理想大学。<<> 巨人一对一特色辅导课程>全面衔接提升学习方案。点击在线咨询按钮或者免费拨打我们的咨询热线:400-888-4545,与我们的老师进行一对一交流,我们会给你专业的解答和建议!
即日起,幼(学前)、小(小学)、初(初中)、高(高中)春季课程报名已经开始了,凡前往b365官网各分校报名地点,报名可享受优惠活动,早报早安排开课,机会多多,不容错过!
家长们可点击在线咨询按钮或者免费拨打咨询热线:400-888-4545,了解详细内容。
【网上班次查询】
请先登录武汉巨人官网首页:www.88pfwj.com 选择交通更方便的校区进行查询及咨询。
【咨询电话】
请立即点击点击咨询按钮或者拨打报名热线:400-888-4545
查询离您最近的服务中心!
b365官网官方微信:武汉巨人教育 (微信号:wuhan_juren)
扫码关注“武汉巨人教育”官方微信,了解K12升学最新资讯及巨人学校优惠活动!
b365官网最新活动
高考资讯推荐阅读
武汉高考考试试题推荐阅读