导读:2013年第九届世奥赛武汉赛区已经结束,作为2013年的第一场奥数杯赛吸引了不少学生参与,武汉巨人教育网为大家整理了本次世奥赛的真题试卷和参考答案供家长和学生们参考。
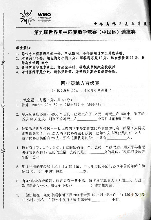
2013年世奥赛武汉赛区四年级真题试卷




巨人学习小助手温馨提示:巨人教育现针对现在学生的性格特点开设了2013年全面提分班。<巨人一对一特色辅导课程>全面衔接提升学习方案。点击在线咨询按钮或者免费拨打我们的咨询热线:400-888-4545,与我们的老师进行一对一交流,我们会给你专业的解答和建议!
即日起,凡前往b365官网各分校报名地点,报名可享受优惠活动,早报早得,机会多多,不容错过!
家长们可点击在线咨询按钮或者免费拨打咨询热线:400-888-4545,了解详细内容。
【网上班次查询】
请先登录武汉巨人官网首页:www.88pfwj.com 选择交通更方便的校区进行查询及咨询。
【咨询电话】
请立即点击咨询按钮或者拨打报名热线:400-888-4545
查询离您最近的服务中心!

扫码关注“巨人教育”官方微信,了解K12教育最新资讯及巨人学校优惠活动!