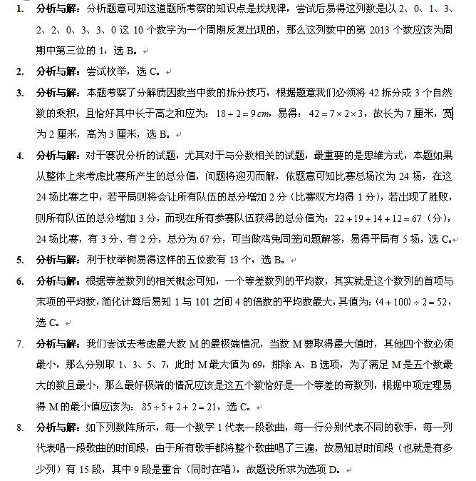
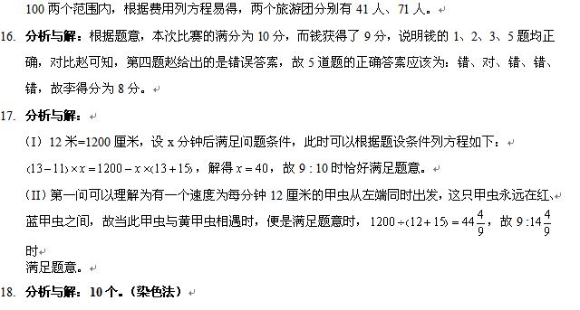
五一假期,作为小学五六年级的学生却不得不为了小升初在考场上挥笔疾书,昨天上午我们五年级学生进行了2013年创新杯数学竞赛,为了帮助大家了解自己在本次考试中的情况,下面我们就为大家整理出了2013年创新杯小学五年级试卷答案分析,以供参考!
2013年创新杯小学五年级试卷答案分析





巨人学习小助手温馨提示:巨人教育现针对各年级学生特点开设了全面规划提分班,助大家考试有好成绩。<<<>巨人一对一特色辅导课程>全面衔接提升学习方案。点击在线咨询按钮或者免费拨打我们的咨询热线:400-888-4545,与我们的老师进行一对一交流,我们会给你专业的解答和建议!
即日起,幼 (学前)、小(小学)、初(初中)、高(高中)暑期课程报名已经开始了,凡前往b365官网各分校报名地点,报名可享受优惠活动:报1科9.8折,报两科9.5折,报三科及以上9.2折,早报早安排开课,机会多多,不容错过!
家长们可点击在线咨询按钮或者免费拨打咨询热线:400-888-4545,了解详细内容。
【网上班次查询】
请先登录武汉巨人官网首页:www.88pfwj.com 选择交通更方便的校区进行查询及咨询。
【咨询电话】
请立即点击点击咨询按钮或者拨打报名热线:400-888-4545
查询离您最近的服务中心!

扫码关注“巨人教育”官方微信,了解K12教育最新资讯及巨人学校优惠活动!