简简单单的一年级
一、学情解读:培养习惯,激发兴趣
1. 孩子刚入学对新的学习环境或充满好奇或感到陌生从而很难适应。缺乏良好的学习习惯和行为习惯,导致学生不能平稳的由幼儿园向小学过渡,从而影响孩子对语文学习的兴趣、信心。
2. 对汉语拼音的掌握浅而不牢,发音技巧和拼读规则欠缺,拼读不熟练,听写不过关,易混淆,运用常出错。
3. 基本识字、阅读能力还未形成,对学习汉字书写规则、笔画名称感到吃力,从而影响词汇量的积累、朗读能力和对语言文字的理解能力。
4. 相当一部分学生还没有形成良好的学习习惯和行为习惯,需要老师去引导和培养。
二、制定合理的学习目标,建立自信心
针对一年级上学期的新生,在帮助学生养成良好学习习惯和行为习惯的同时,梳理拼音知识,扫除拼音学习中的难点,提高对汉字的学习及运用能力,大胆流利地表达自己的观点,能写简单通顺的语句,独立完成小篇幅的阅读。
三、能力突破:看图说话,实现完美突破
1. 通过看图,激发学习兴趣,提升理解能力与想象力,并大胆、流利地表达自己的观点。
2. 课堂教学中依学生实际情况,有针对性地巩固拼音、强化识字,通过训练提升对字词的运用能力。
3. 学习方法引导与学习习惯培养并行,知识积累与能力运用结合。帮助学生系统地梳理、巩固一年级上册的知识点,打好基础;提前训练孩子的理解能力、想象能力、提高口头及书面表达能力。
四、秋季学习课程规划,《圣陶作文》帮你顺利衔接过渡
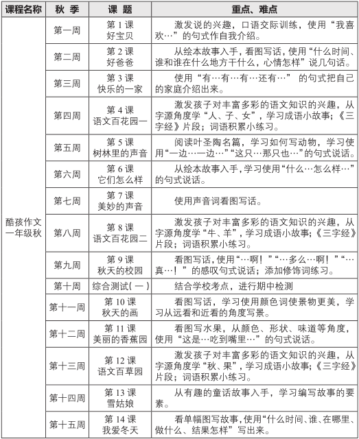
1. 圣陶作文一年级秋季版


2. 教材特色
(1)知识系统化,循序渐进:从写景、状物、写人、叙事单元化教学,由词语——句——段,由浅入深。
(2)课程形式多样、有趣:剪纸、实物观察、看图、游戏,并在活动中积累感悟,注重写作方法和技巧的指导,强化写作技能。
(3)课文内容经典,囊括古今:外国故事绘本、中国神话、《开明国语读本》内容,可读性强,能够激发学生学习语文的兴趣。
五、报名须知


扫码关注“巨人教育”官方微信,了解K12教育最新资讯及巨人学校优惠活动!