扎扎实实的三年级
一、学情分析:学好语言,受用一生
1. 孩子 7~10 岁是语言发展的高峰时期,有充分表达的愿望,表达能力如果得不到充分地开发,会影响学习成绩和学习兴趣,使自信心受影响。
2. 孩子三年级学习难度提升、内容增多,学生很容易对学习失去信心。低段向中段过渡存在困难,难以适应。
3. 三年级是决定同学们语文成绩优秀与否的关键学年。除了有识字任务以外,开始由写一段话到写有头有尾的整篇文章了,还有阅读知识的学习和训练。
4. 由于作文要求的提升,要求平时养成积累词汇的好习惯。
二、制定合理的学习目标,赢在起跑线上
1. 写作课重点训练同学们将内容写具体、将语言写生动。同时激发同学们阅读名著的兴趣。
2. 基础知识中识字量增大,有初步的独立识字能力。
3. 阅读课重点引导同学们掌握状物文、叙述文、童话、文言等文的阅读重点及答题方法。
三、听说读写全面提升,实现完美突破

四、秋季学习课程规划,《圣陶作文》《巨人语文》帮你顺利衔接过渡
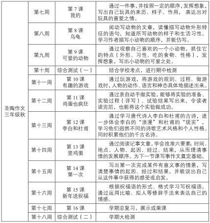
1. 圣陶作文三年级秋季版


2. 教材特色
(1)继承叶圣陶先生的教育理念,提倡听、说、读、写宜并重,以读促写,从读学写,会读善写。
(2)引导学生在写作中积累感悟,注重写作方法和技巧的指导,强化写作技能。使学生能够达到“自能作文,不待老师改”的水平。
(3)课文内容异彩纷呈,厚重的积奠与鲜活的时代感并存。
3. 巨人三年级语文教学大纲


五、报名须知


扫码关注“巨人教育”官方微信,了解K12教育最新资讯及巨人学校优惠活动!