洋洋洒洒的四年级
一、学情分析:夯实基础,获益匪浅
1. 五年级语文在小学语文教学中起着承上启下的作用,即是四年级的衍生又是六年级的铺垫。
2. 由于对阅读理解能力和写作能力的要求增加,部分学生学习兴趣不是很高,有的甚至有厌恶感,同时,许多学生还是为学习而学习,谈不上兴趣问题。
3. 四年级学生因为老师指导不够,家长能力有限,导致学生回家不会学习,无正确的学习方法,且缺乏有效的巩固手段。
4. 部分学生学习的目的性不是很强,导致学习习惯不好,学习无明确的计划。五年级是迈向六年级的过渡阶段,在这个期间一定要夯实基础,培养能力,使孩子们得到充分的开发和训练。
二、制定合理目标:培养正确的学习方法,争做领航者
针对五年级的新生,将四五年级的课程综合衔接。在课程中将阅读与写作训练相结合,在指导孩子语文学习的同时对孩子的学习习惯和学习方法进行正确的指导和培养,以提升孩子的学习能力,从而实现孩子能用正确的学习方法进行独立自主的学习。
三、能力突破:阅读与写作巧妙结合,实现完美突破
读写结合是提高作文能力的一种好模式。阅读中引导学生发掘文章的好的写作技巧,及时迁移训练,引导学生掌握叙事、写景、写人类文章的阅读技巧,做到写事重点突出、立意明确;写景条理清晰,文字优美;写人事例典型、形象突出。
四、秋季学习课程规划,《圣陶作文》《巨人语文》帮你顺利衔接过渡
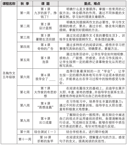
1. 圣陶作文五年级秋季


2. 课程特色
(1)继承叶圣陶先生的教育理念,提倡听、说、读、写宜并重,以读促写,从读学写,会读善写。
(2)引导学生在写作中积累感悟,注重写作方法和技巧的指导,强化写作技能。
(3)课文内容异彩纷呈,厚重的积淀与鲜活的时代感并存。重视培养习作兴趣,使学生自由乐写,鼓励学生抒发真情实感。
3. 巨人五年级语文教学大纲


五、报名须知


扫码关注“巨人教育”官方微信,了解K12教育最新资讯及巨人学校优惠活动!