从从容容的六年级
一、学情分析:做好准备,蓄势待发
1. 在小升初语文是不容忽视的。学好语文,也是为其他学科的学习也打下坚实的基础。很多学生做数学题,没有思路,很大程度上是因为不会分析题目,无法理解题意,找不出题目中隐含的条件。有的重点中学的数学考试选拔中,90% 题目都是应用题,这其实是对学生语文(理解)能力的变相考查。
2. 小升初对于语文的考查更加接近于中学的难度,不再仅仅从单方面考查学生的能力,而是将字、词、句综合在一起进行全方位的考察,学校学习的知识不能应付小升初语文考试。
3. 在小升初的语文考试中文学常识的考查成为次于作文的第二大要点;将学生的基本文学常识、阅读能力、理解能力、归纳能力等揉在一起,立体式的进行评估,准确到位。
4. 重点学校,通常还会有面试一关。小升初面试也是非常考查同学们的语文素养的。谈吐优雅,知识底蕴深厚的学生总是能受到格外地关注。
二、制定合理目标:全面提升,打造小升初全能王
1. 了解小升初积累运用中字、词、句、修辞、标点符号等考试题型,明确考点,掌握答题技巧。
2. 阅读要提高概括内容能力、体会情感能力、表达自己观点能力。
3. 作文要达到审题恰当、立意明确、正确、内容丰富、语言生动几点目标。
三、能力突破:了解题型、明确考点、掌握方法
1. 六年级的上学期,已经全面进入小升初的备战时期。在这一阶段,基础知识不可忽视,需要进行查缺补漏。课内外文学常识需要进行积累。
2. 阅读训练依旧是语文考试中的重点,思维的方法,语言的表达和情感的体会都非常重要,需要学生针对难点,易失分点,重点突破。
3. 写作在现阶段字数则不是问题,关键是质量。打动读者心的不是叙述,而是描写;在写作中,不是为了描写而描写,更要突出中心,提升文章主旨。
四、秋季学习课程规划,《巨人语文》《圣陶作文》《名初火箭》祝你一臂之力
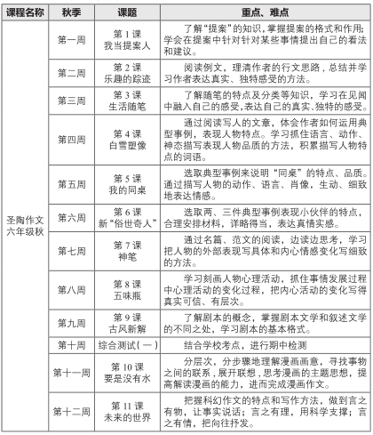
1. 圣陶作文六年级秋季


2. 课程特色
(1)继承叶圣陶先生的教育理念,提倡听、说、读、写宜并重,以读促写,从读学写,会读善写。
(2)引导学生在写作中积累感悟,注重写作方法和技巧的指导,强化写作技能。
(3)课文内容异彩纷呈,厚重的积淀与鲜活的时代感并存。重视培养习作兴趣,使学生自由乐写,鼓励学生抒发真情实感。
3. 巨人六年级语文教学大纲


4. 巨人六年级小升初名初火箭班教学大纲

五、报名须知

课程服务:在线家长课堂,丰富的主题活动,课前沟通,课后过关放学。

扫码关注“巨人教育”官方微信,了解K12教育最新资讯及巨人学校优惠活动!